产品中心
product center-
气象环境监测
-
水文地质监测
-
水质污水监测
-
植保仪器设备
-
公路交通监测
-
光伏辐射监测
-
大气环保监测
-
生化病毒检测
山东雷穹电子科技有限公司
销售电话:15863691020
销售QQ:1379335561
公司地址:山东省潍坊市高新区光电路155号光电产业加速器(一期)
北斗水文环境监测站
【产品简介】一、北斗水文环境监测站产品概述北斗水文环境监测站SW4是我司自主研发的利用北斗二号和北斗三号区域短报文通信技术和水文环境监测技术结合而成的一种自动化水文监测设备。该系统设备具有自主···
- 型号
- LQ-SW4
- 品牌
- 雷穹
- 价格
- 电议优惠
- 产品简介
- 详情图片
- 相关产品
一、北斗水文环境监测站产品概述
北斗水文环境监测站SW4是我司自主研发的利用北斗二号和北斗三号区域短报文通信技术和水文环境监测技术结合而成的一种自动化水文监测设备。该系统设备具有自主运行实时传输、智能监测、精准预报等特点,能够对水文变化进行24小时不间断的监测和预警,极大的解决了无信号、弱信号地区的环境监测问题。目前北斗水文环境监测站已经广泛应用于中国各地,为天气预报和环境预警保障提供了重要支撑。
二、北斗水文环境监测站应用领域
1、江河、湖泊、潮汐、水库闸口、地下水管网、灌渠灌道等流速、水位、流量和雨量测量。
2、辅助水处理作业,如城市供水、排污监测等。
3、流量计算、入水排水流量监测等。
三、北斗水文环境监测站产品特点
1、非接触式测量,结合断面参数计算流量,不受风、温度、雾霾、泥沙、漂浮物等影响。
2、适用于多种测量条件,不受腐蚀、泡沫影响,可以输出流速、水位、流量的测量数据。
3、流速和水位采用平面阵列雷达天线,自带测量角度功能,设备体积小巧,安装方便。
4、方便的配置软件,可以根据实际需要对参数进行方便的配置,以适应不同的使用条件。
5、不受大气中水蒸汽、温度和压力变化的影响
四、北斗水文环境监测站监测平台
1、CS架构软件平台,支持手机、PC浏览器直接观测、无需额外安装软件。
2、支持多帐号、多设备登录
3、支持实时数据展示与历史数据展示仪表板
4、云服务器、云数据存储,稳定可靠,易于扩展,负载均衡。
5、支持短信报警及阈值设置
6、支持地图显示、查看设备信息。
7、支持数据曲线分析
8、支持数据导出表格形式
9、支持数据转发,HJ-212协议,TCP转发,http协议等。
10、支持数据后处理功能
11、支持外置运行javascript脚本
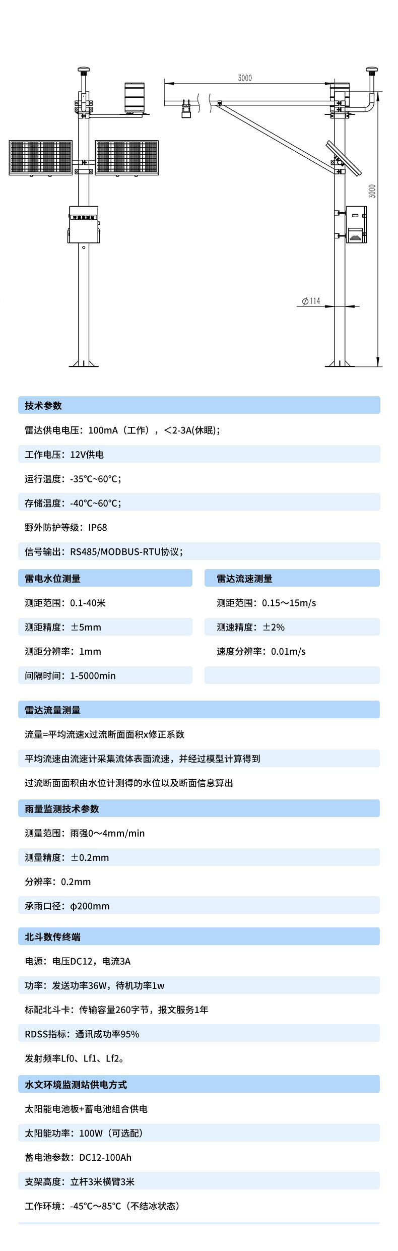
五、北斗水文环境监测站技术参数
雷达供电电压:100mA(工作),<2-3A(休眠);
工作电压:12V供电
运行温度:-35℃~60℃;
存储温度:-40℃~60℃;
野外防护等级:IP68
信号输出:RS485/MODBUS-RTU协议;
1、雷电水位测量
测距范围:0.1-40米
测距精度:±5mm
测距分辨率:1mm
间隔时间:1-5000min
2、雷达流速测量
测距范围:0.15~15m/s
测速精度:±2%
速度分辨率:0.01m/s
3、雷达流量测量
流量=平均流速x过流断面面积x修正系数
平均流速由流速计采集流体表面流速,并经过模型计算得到
过流断面面积由水位计测得的水位以及断面信息算出
4、雨量监测技术参数
测量范围:雨强0~4mm/min
测量精度:±0.2mm
分辨率:0.2mm
承雨口径:φ200mm
5、北斗数传终端
电源:电压DC12,电流3A
功率:发送功率36W,待机功率1w
标配北斗卡:传输容量260字节,报文服务1年
RDSS指标:通讯成功率95%
发射频率Lf0、Lf1、Lf2。
信息传输方式:汉字、代码、混编
安装角度:天线正垂直朝上,天线正上方无遮挡,避免安装在强磁信号干扰的地方,比如高压电塔,大功率基站等
对外数据接口:RS232,RS485
可靠性:工作温度-20℃~+70℃,贮存温度-40℃~+85℃,防护能力IP67
六、北斗水文环境监测站供电方式
太阳能电池板+蓄电池组合供电
太阳能功率:100W(可选配)
蓄电池参数:DC12-100Ah
支架高度:立杆3米横臂3米
工作环境:-45℃~85℃(不结冰状态)
七、北斗水文环境监测站安装注意事项
1、安装环境
测验渠段内无巨大块石阻水,无巨大漩涡、乱流等现象
测验渠段宜顺直、稳定、水流集中
测验渠段需硬化处理,测量断面宜规整
测验渠段应保持顺畅,防止漂浮物堆积
2、安装高度
建议安装高度3-6米
3、流速计安装方向
流速计波束正垂直迎向水流来方向
附件:水文监测站施工手册
八、北斗水文环境监测站布点原则:
1.监测点附近1000米内土地使用状况相对稳定;
2.监测点周围水平面应保证270°以上的捕集空间,如果监测点靠近建筑物,监测点周围水平面应有180°以上的自由空间;
3.监测点周围环境状况相对稳定,所在地址条件需长期稳定和足够坚实,安全和防火措施有保障;
4.监测点附近无强大的电磁干扰,无强烈震荡源,周围尽量有稳定避雷设备;
5.应考虑监测点位置有通畅、便利的出入通道及条件,便于维护;
6.监测点传感器高度应在离地面2-5米范围内;
7.监测点周围50米范围内无明显固定污染源;
8.气象站安装在非配套定制监控杆上,要考虑基础杆的承重能力;
9.监测点位应尽量选择光照充足的地方(白天光照时间尽量保持在6H以上)或监测点位周边有稳定可靠的AC220V电力供应。
10.点位确认
布点选择完成后,将点位在监测区域平面图上标记出。将带有监测点方位标记的平面图交于甲方确认签字。
九、北斗水文环境监测站施工
1.根据现场实际地质条件,监控杆基础预埋坑采用人工配合挖掘机施工。预埋坑尺寸100cm(长)*100cm(宽)*100cm(深)。若出现超挖,不得使用弃土就地回填,应采用碎石或砂回填到设计值。
2.预埋件丝扣朝上垂直地面立于坑内,向坑内填充混凝土(水泥:沙子=1:3)至稍高于地平面;
3.根据季节和当地气候环境,晾晒3天左右时间至水泥基础完全凝固后完成预埋。
1.用配套螺栓将设备固定在设备支架上,注意平弹垫的安装;
2.用配套螺栓将设备支架固定在监控杆约3米处;
3.用配套螺栓将太阳能板安装在太阳能板支架上;
4.用配套紧定将雷达水位传感器安装在法兰上,并将法兰固定在支架处。
4.施工的质量控制要求和安全注意事项
1.监控杆施工的全过程应顺序作业,杆外观顺直、流线、平滑、垂直;
2.太阳能板倾斜45°朝正南方;
3.监控杆的防锈层不得破坏;
4.电缆线接头牢固可靠、防水绝缘、不易暴露;
5.吊装时注意交通行人、行车的安全;
6.监控杆在吊装时,一定要系遛绳,控制起重物的姿态稳定;
7.吊装时要设置警示标志。
8.设备安装南向无遮挡
5.施工质量保证措施
1.所需的主要材料应符合设计文件和现行标准要求,并须有出厂合格证,必要时应作试验。
2.施工严格按规范中要求进行质量控制。并实行工序检验,当上道工序合格后,下道工序方可施工。
3.强化质量意识,严格按设计、现行施工规范、规则,以及业主的特殊要求、现场指示组织施工,把创优工作贯彻到施工生产全过程,确保工程质量。
4.加强工序质量控制,严格按质量保证体系组织生产,制定各工序、各环节的操作标准、工艺标准、检查标准,对工序标准执行情况作好记录,使各工序衔接有序并实现可追溯性。
5.强化工程管理,落实技术责任制,制定有针对性的专项施工方案,认真做好技术交底。
6.在施工中保证每个分项工程以优质为标准,全部质量合格,并树立样板项目,以样板工程带动全部工程实施。
6.工期保证措施
1.加强技术指导,严格管理,进行有效的组织和协调。
2.强化管理、健全内部经济责任制,发挥经济杠杆的作用,充分调动施工队的积极性、自觉性,作为保证工期的组织和思想保证。
3.组织经验丰富和施工能力强的队伍上场;人员、机械设备配置优良,齐全,确保每天完成施工计划。
4.分阶段把握节点目标。为便于检查考核调整,在总体施工计划的控制之下,编制分左右幅施工计划目标,强调节点进度,以有效的控制实现总体计划。
5.加强物资采购供应管理,及时保障物资供应满足工程建设需要。
6.积极协调关系,创造良好的建设施工环境。按照程序进行组织施工,使影响进度各种因素得到有效控制。
7.安全施工管理措施
实施过程中,严格遵守有关安全、健康及环境卫生方面的法规和规范。安全装置、设备与保护器材及采取其他有效措施,以保护现场施工和监理人员的生命、健康及安全;环境保护措施
1.废弃物的处理:不适宜填筑的材料及时分别堆放整齐或运至指定场所;
2.施工废水及时排放到下水道,不得污染自然水源。施工地点要防治噪音污染,施工车辆不得鸣笛;
3.防止开挖出的泥土被雨水冲散或流溢,遇上干燥天气容易产生二次扬尘。挖掘机附近的运输道口需及时清扫。
本文地址:https://www.sdlqdz.com/bdjcz/2670.html
- 上一篇:没有了!
- 下一篇:北斗生态环境监测站

























